4-Bit uSD Accessory board for P2 Edge/Eval compatible boards
Rayslogic Home
Propeller II
Simple P2 Store
Propeller Forums
SimpleP2
24 MB
96 MB
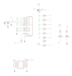
This is a small uSD board design to connect directly to a single 12-pin header on a P2 Eval compatible board and provide 1-bit or 4-bit interface
Open Source! Eagle
source files
and
Gerbers
and schematic: